******中国·44118太阳成tyc城集团(股份)有限公司-Official Website

  重庆三峡学院 44118太阳成tyc城集团 欢迎您!

资料下载
资料下载

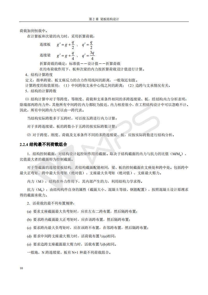
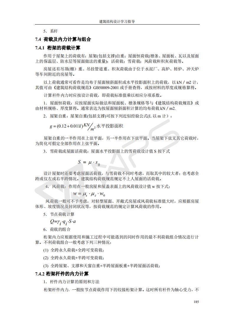
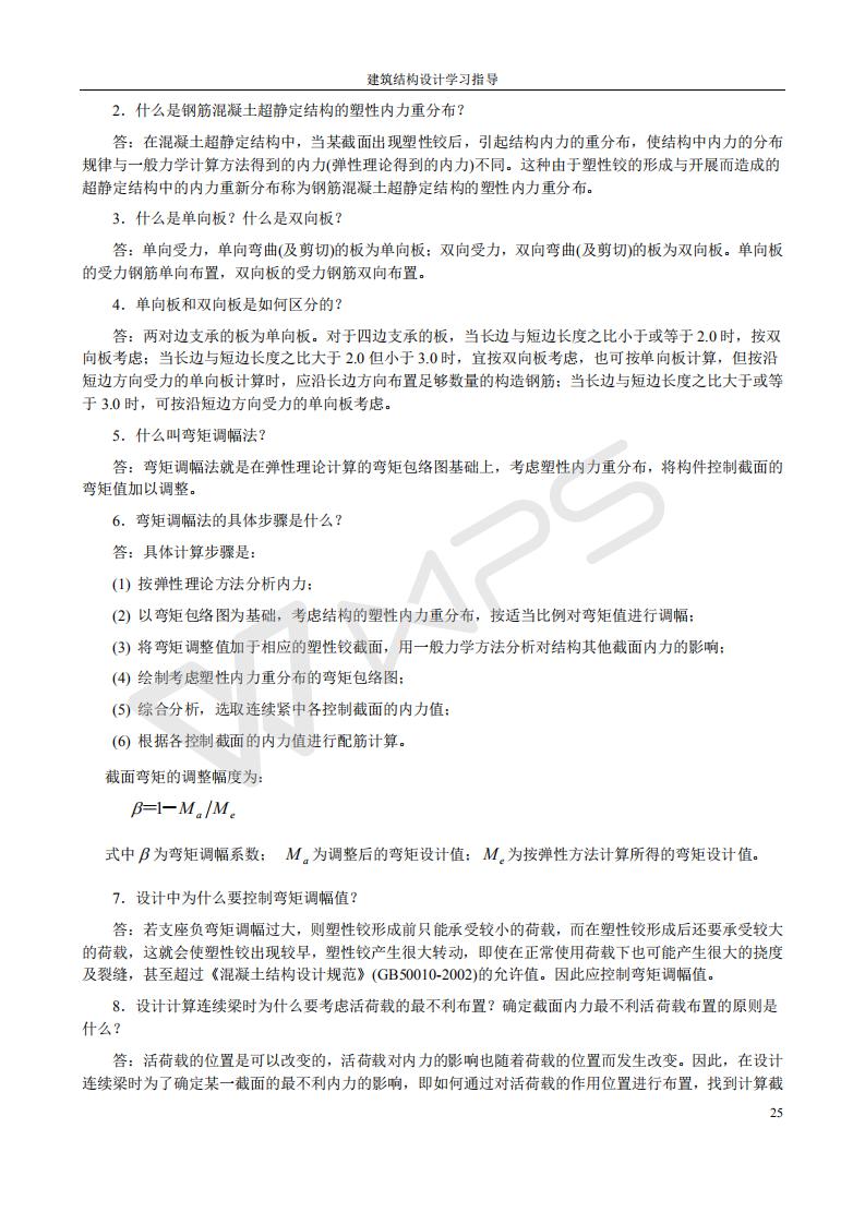
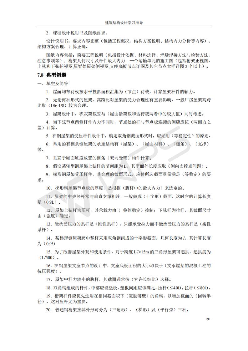
建筑结构设计教辅资料

  • 时间:2018-11-30
  • 作者:
  • 点击:
  • 来源:

44118太阳成tyc城集团

44118太阳成tyc城集团

44118太阳成tyc城集团

44118太阳成tyc城集团

44118太阳成tyc城集团

44118太阳成tyc城集团

44118太阳成tyc城集团

44118太阳成tyc城集团

44118太阳成tyc城集团

44118太阳成tyc城集团

44118太阳成tyc城集团

44118太阳成tyc城集团

44118太阳成tyc城集团

上一条:画法几何(与工程制图)教辅资料 下一条:建筑结构设计试题库

关闭

联系电话:

023-58102281

版权信息:

地址:重庆市万州区天星路666号

版权所有·中国·44118太阳成tyc城集团(股份)有限公司-Official Website

Copyright © tmgc@sanxiau.edu.cn All Rights Reserved